Hello electronics fans,
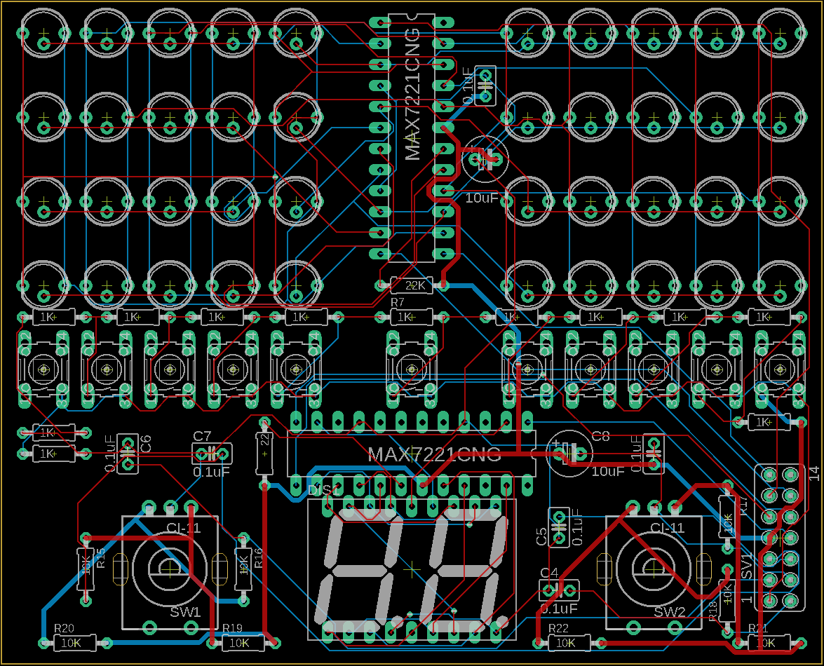
I’m working on a dice roller for the tabletop roleplaying game Vampire the Masquerade.
This is my first electronics project involving a PCB design.
@Calum_Nicoll already gave me a few hints, and I’ve incorporated them in the design.
Could you please take a look for some obvious problems before I send this to JCBPCB?
Thanks,

